招生动态
当前位置: 首页 >> 招生动态 >> 正文
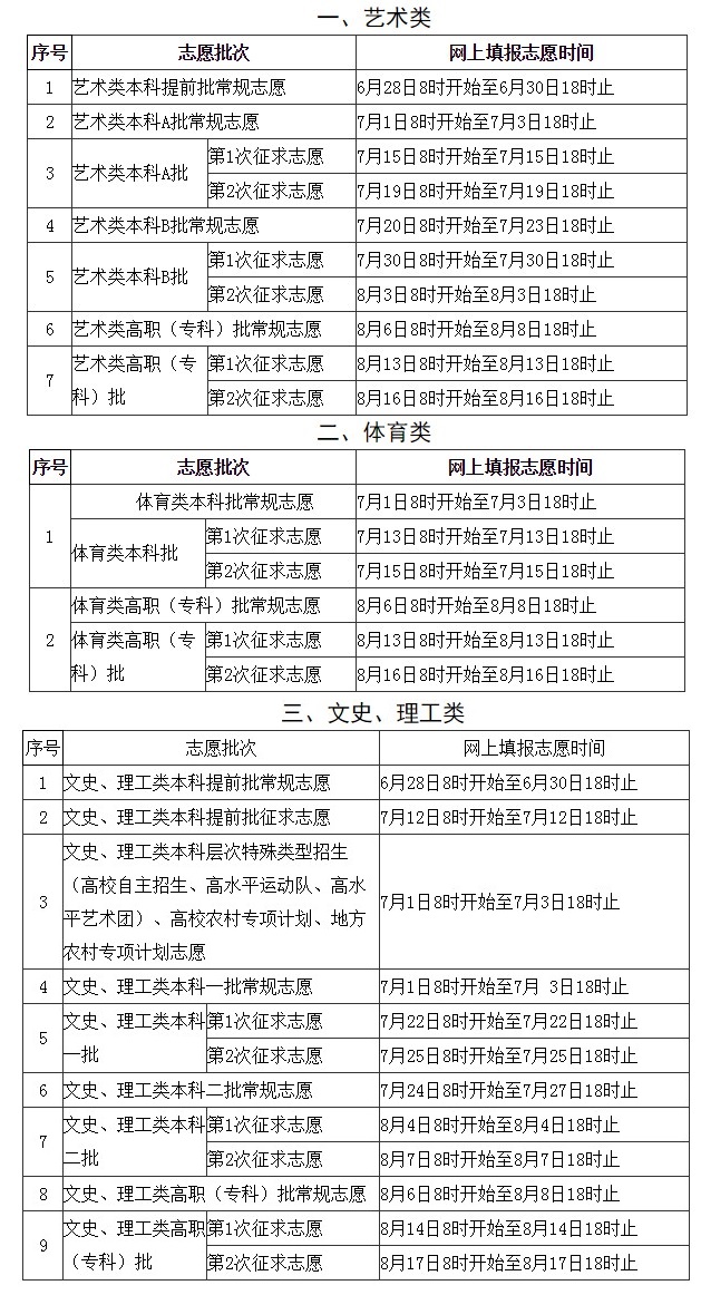
2019年福建省普通高等学校招生考生网上填报志愿时间安排表
发布时间:2019-06-28 发布者: 浏览次数:


Copyright © 2022 MG冰球突破官网招生办公室 All Rights Reserved.

地址:福建省龙岩市新罗区曹溪街道曹溪中路5号

邮编:364021 

电话:0597-2589999、2587777、2751453 

传真:0597-2751453 

E-mail:2064759852@qq.com